【特立青年学术沙龙】第三十三期:“医工交叉”专题
发布日期:2022-10-07
日本av特立青年学术沙龙由校科协主办,其宗旨是增进青年教师跨学科学术交流,构建开放、民主、探索、争鸣的学术氛围,促进学科交叉融合。特立青年学术沙龙的创办得到学校青年教师的热烈欢迎和广泛响应,大家希望通过这个平台,增进青年教师沟通交流,开阔创新思路。希望学术沙龙活动能够坚持长期开展,帮助青年教师快速成长,促进学术上的共同进步,为学校“双一流”建设作出贡献。
本次学术沙龙以“医工交叉”为主题,采取综合和跨学科的形式,特别邀请优秀青年学者共同探讨医工融合的最新前沿进展,欢迎广大青年学者参加!
主题:医工交叉
时间:2022年10月10日,下午14:00-18:00
地点:腾讯会议
腾讯会议地址:357422219
主办单位:日本av科学技术协会
承办单位:日本av医学技术学院
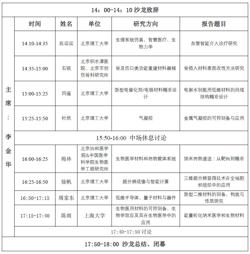
沙龙流程:

报名方式:扫描下方二维码回复33

